Secure Apostille Services Helpline

Apostille Service in Delhi

Secure Apostille Services Delhi offers MEA apostille & embassy attestation for degree, PCC, birth, marriage, divorce & commercial documents.

Secure Apostille Services provides apostille service in Delhi together with free pickup service throughout Delhi and more than 15 years of experience in document legalization. The apostille service in Delhi enables individuals to travel abroad for work purposes and educational purposes and business activities and immigration to Hague Convention countries.

All international documents require authentication through the Ministry of External Affairs (MEA) India apostille stamp. This certification verifies the authenticity of documents such as birth, marriage, degree certificates, and other personal or commercial documents for acceptance overseas.

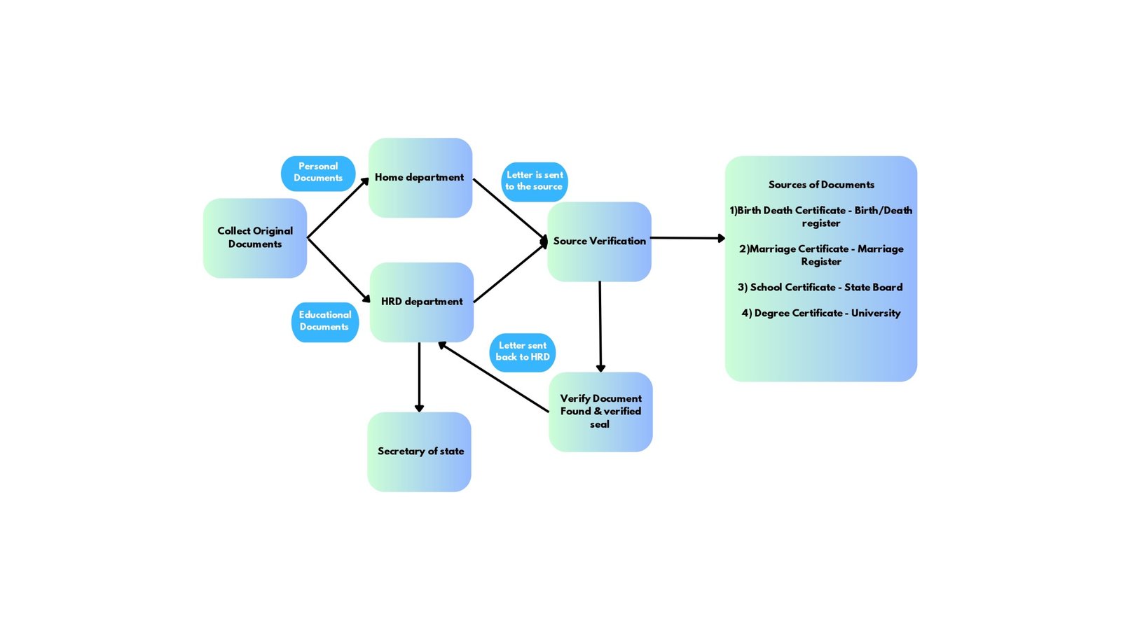
The apostille process includes three steps which involve document verification followed by state authentication through HRD or Home Department and finalization through MEA apostille. Each step needs precise handling because any mistakes will lead to processing delays or document rejection. Our experienced team ensures the applicants in Delhi experience a straightforward and dependable process through our secure document handling and on-schedule completion of their requests.

Delhi- Official Email Directory for Each Services

Service Offered Official Contact Email
Apostille Services in Delhi
Embassy Attestation in Delhi
Document Translation Services in Delhi

What Does Apostille services in Delhi mean?

Apostille is a French word that simply means certification. The basic idea behind an apostille is to provide authenticity to a document. Once an apostille stamp from the MEA India is placed on your personal, educational and commercial documents, these documents are considered as authentic and original in any foreign country. An apostille stamp from MEA India is a proof to the foreign country on the correctness and originality of the details in the certificate.

This is the only legalization requirement for the Hague Nations. The stamp has a unique number that helps in checking the information online. Once the certificate gets an apostille stamp from the Ministry of External Affairs, the apostille procedure is completed. However, for a country that is not a part of the Hague Convention, your documents need to go through the additional step of embassy attestation.

Apostille stamp on your certificates obtained in Delhi sample
Apostille stamp in Delhi Sample

4 Simple steps to get MEA Apostille on your Documentsย 

  1. Register on Apostille Portalย 
  2. Collect allย  Documents you want to Apostilleย 
  3. Submit the Original / Photocopies of documents
  4. Receive Documents with Apostille Directly to your home

Apostille Documents Delhi: Documents Eligible for Apostille & Attestation

The documents are generally categorized into three types. These are as follows:

  • Personal Document
  • Commercial Document
  • Educational Document

Complete List of Documents that need Apostillization in Delhi

Educational Documents Personal Documents Commercial Documents
Masters degree
Engineering Degree
ITI Diploma certificate
Partnership Deed
Nursing Diploma
Joint Venture Agreements
PhD Degree Certificate
Commercial Invoice
MBBS Degree
Trademark Registration Certificate
MS Degree certificate
Certificate of Origin
M Tech Degree Certificate
Adoption Deed
Bill of Lading
Transfer Certificate (TC)
Experience Certificate
Annual Financial Statements
Provisional Degree Certificate
Legal Heir Certificate
Copyright Registration
Nursing Registration Certificate
Disability Certificate
FSSAI License
Medium of Instruction Certificate
Aadhaar Card
Packing List

Why Apostille Attestation Service in Delhi Is Needed

There are several reasons for a person to contact a genuine and reliable apostille service provider in Delhi. The following situations require an apostille from Delhi when migrating to a foreign country:

  • For higher studies
  • To migrate to another country
  • For work visa
  • To relocate to another country for business purposes.
  • For a dependent visa
  • For a permanent residency application
  • To apply for an OCI card.

Ways To Get A Certificate Apostille In Delhi?

A person can get a certificate apostilled at the Apostille Office in Delhi by following a straightforward procedure.

  1. Notary Attestation: This is the first step to begin the attestation procedure in Delhi. Here the notary will verify documents cautiously. When the notary finds the documents to be authentic after the thorough verification, he signs and seal on the backside of the document.
  2. SDM/State Attestation: Further, the certificate is sent to SDM or State for attestation. Both the authorities work in a similar manner. However, a person has to choose one depending on their requirement. However, important thing to consider is the time and cost of both methods. The Sub Divisional-Magistrate attestation is far less than the State attestation. The SDM finishes the entire work in three to four days. On the other hand, at the State level the same work takes three to four weeks. Depending on the type of documents, you may need to get

    HRD/Home Department Attestation in Delhiย if you choose state attestation method.

The chosen authority will verify the details that are written in the document. When the authority finds that all the mentioned information is 100% correct, then only the SDM or state home/HRD ministry will sign the document.

Important Note: The attestation done by SDM is cheaper and faster as compared to State Attestation. Moreover, most countries accept the SDM attestation.

ย  ย  ย  ย 3. Ministry of External Affairs: This is the third and final stage of the attestationย  ย  ย  ย  ย  process. All major and supporting documents are analyzed by the MEA. An apostille stamp is placed when the verification of the document is completed. A stamp is a form of surety that the certificate is real and genuine. The apostille stamp is a kind of approval from the MEA. This is the last step for attestation for the Hague Nations.

Steps to get an Apostille in Delhi Using SDM Attestation Method

As mentioned above, SAS Apostille in Delhi follows the steps below to obtain a certificate through an apostille agency in Delhi using the SDM attestation method:

  1. Notarization
  2. SDM Attestation
  3. MEA Attestation and Apostille
Sub divisional magistrate attestation method to get an apostille in Delhi step by step process's
SDM Attestation Method for Apostille

Steps to get an Apostille in Delhi Using State Attestation Method

As mentioned above, SAS Apostille consultants in Delhi follow the steps below to get a certificate apostilled in Delhi using the state attestation method:

  1. Notarization
  2. State home/HRD attestation Attestation
  3. MEA Attestation and Apostille
State attestation method for apostille in Delhi-process
State attestation method for apostille in Delhi-process

Steps To Get Embassy Attestation in Delhi

Embassy Attestation in Delhi step by step process
Embassy Attestation Step by Step Porcess

The Time Frame to Get Apostille For Delhi-Issued Documents

To get MEA Apostille in Delhi it takes around 5 to 15 days. However, in certain cases, the time frame for attestation of documents may increase. Following are the factors that contribute to the delay in processing apostille:

  • Number of documents
  • Type of documents
  • Several expenses at levels of authority
  • Apostille Service

So, to know the exact time that will be taken to get the apostille for Delhi documents, it is better to contact a trustworthy and genuineย Apostille agent.

Documents That Are Required For apostille Services In Delhi

A person requires several documents to get an apostille for Delhi documents. So, let’s see in detail:

  • Major Documents

An original Birth Certificate/PCC Certificate/ Degree Certificate/Marriage Certificate

Note: Any certificate that needs attestation is essential and it is necessary to have an original certificate.

Supporting Documents

  • Photocopy of the Passport (Front and Last Page
  • Company PAN card in case of commercial documents.

Is A Translation Of A Document Essential?

Yes, when a person wants to present a document to official authorities,ย  it is important that the document is properly translated into the official language of the destination country.ย  The authority from the country where you travel for work or study will specify the requirement for translation.ย 

Moreover, if your original document is in any of the Indian languages such as Hindi you may need to translate the document before processing it for apostille. You can apply for apostille only after translating the document in Hindi into English.

Fill the translation order to translate your document or apostille from any languages.ย 

What Actually Is An Apostille Stamp? What Details Are Included In The Apostille Documents In India?

An apostille stamp is a sticker that is square shaped and is placed on the backside of the document. The sticker has 11 standard fields printed on it. APOSTILLE is written on the top and at the bottom the text Convention de La Haye du 5 October 1961 is there. In English it implies the Hague Convention of 5 October 1961. The apostille stamp is placed on the backside of the document.

  • Certificate No: A unique number is added
  • Certificate issued Date: 00/00/0000 date and time are added
  • Account Reference: ALPHA CODE
  • Unique Doc. Reference: ALPHANUMERIC
  • Purchased by: NAME
  • Description of Document: ARTICLE 4 AFFIDAVIT
  • Description: AFFIDAVIT
  • Consideration Price (Rs.): ZERO
  • First Party: NAME OF PERSON
  • Second Party: N/A
  • Stamp Duty Paid By: NAME OF PERSON
  • Stamp Duty Amount (Rs.): AMOUNT

Apostille in delhi is available for legalizing your personal, educational and commercial documents in Delhi. The services are available for documents issued in Delhi as well as any state India. Since, Since the final apostille process is completed in Delhi, choosing an apostille service near you in Delhi makes the procedure faster, smoother, and more convenient than in any other city in India. Whether you are travelling to a Hague Convention country for studies, employment, or business purposes, you need trusted MEA apostille services in Delhi to ensure your documents are properly legalized by the Ministry of External Affairs.

Apostille Service Areas with Dedicated Officer Contacts Near Delhi

SAS Apostille Center in Delhi, Areas Contact Number
Apostille service in Prithviraj Road
Apostille service in Jor Bagh
Apostille service in Defense Colony
Apostille service in Model Town
Apostille service in New Friends Colony
Apostille service in Panchsheel Park
Apostille service in Greater Kailash
Apostille service in Shanti Niketan
Apostille service in Vasant Vihar
Apostille service in Gulmohar Park
Apostille service in Sundar Nagar
Apostille service in Hauz Khas
Apostille service in Golf Links
Apostille service in Lutyens Bungalow Zone
Apostille service in Jangpura Extension
Apostille service in Kailash Colony
Apostille service in South Moti Bagh
Apostille service in New Mehrauli Road
Apostille service in Okhla
Apostille service in Okhla Industrial Estate
Apostille service in Ansari Nagar
Apostille service in Dwaraka
Apostille service in Jagjit Nagar
Apostille service in Lajpat Nagar
Apostille service in Rajouri Garden
Apostille service in Janakapuri
Apostille service in Preet Vihar, Laxmi Nagar
Apostille service in Kamla Nagar
Apostille service in Connaught Place
Apostille service in Nehru Place
Apostille service in Bawana Industrial Area
Apostille service in Naraina Industrial Estate
Apostille service in Mayapuri Industrial Area
Rest of the Delhi
Get Instant Quote & Timeline(#12)

Get Instant Quote & Timeline

Calculateย  Apostille exact cost for your state.ย 


Frequently asked questions

Apostille services in Delhi is required to legalize your documents for use in a Hague apostille country.ย  You can get your apostille from Delhi for documents issued anywhere in India with the help of an apostille service provider.

  • Fill the apostille application form
  • Submit your original document and scanned copy of passport front and back side.(supportive document)
  • Pay online
  • Collect your document from office or get it delivered at your door step.

The time taken to complete may vary depending on various factors. Generally after following all the steps, you will get your document apostille with in 4 days to 14 days. However, if state level authentication is required, it may take up to 30 days.

  1. Notary attestation
  2. SDM Attestation
  3. MEA Attestation
  4. Apostille Attestation

No. It is not possible to get an apostille on documents by yourself at present. A person needs to find an apostille service provider to get an apostille attestation from MEA. Before 2012, it was possible to get apostille personally. Moreover, it is also essential to get the translation of the documents before submitting it to the authorities abroad.

Yes. A person needs to get embassy attestation for the countries that are not part of Hague apostille convention.ย 

    1. University of Delhi (DU)ย 
    2. Jawaharlal Nehru University (JNU)ย 
    3. Jamia Millia Islamia (JMI)ย 
    4. Indira Gandhi National Open University (IGNOU)ย 
    5. Delhi Technological University (DTU)ย 
    6. Guru Gobind Singh Indraprastha University (GGSIPU)ย 
    7. Indraprastha Institute of Information Technology (IIIT-Delhi)
    8. Shri Lal Bahadur Shastri National Sanskrit Universityย 
    9. South Asian Universityย 
    10. Indian Institute of Foreign Trade (IIFT)ย 
    11. National Law University, Delhi (NLU-D)ย 
    12. Netaji Subhas University of Technology (NSUT)ย 
    13. Indian institute of Technology, Delhi
    14. All India Institute of Medical Sciences, Delhi
    15. National Law University, Delhi.

You need to translate your documents from Hindi to English before starting apostille process.ย  MEA provides apostille for English documents only. Thus translating the original document into English is mandatory.ย 

Fill the Translation application to get certified translation for your documents from Hindi to English.

Secure Apostille Services helps in getting an apostille for degree certificates in Delhi. We follow below steps to get a degree certificate apostille in Delhi:ย 

  1. Notarization
  2. SDM/HRD Attestation
  3. MEA Attestation
  4. MEA Apostille

To get marriage certificate apostille in Delhi, you can fill out the apostille application form.

SAS will pick up your certificate from home to proceed with the apostille process. We will get you following attestations on your degree certificate:ย 

  1. Notarization
  2. SDM/HRD Attestation
  3. MEA Attestation
  4. MEA Apostille

You can get birth certificate apostille in Delhi by applying the Secure Apostille Services branch. We will get notary, SDM, MEA, and Apostille attestation and deliver it to your home.ย 

To get Single status certificate apostille in Delhi, you can contact Secure Apostille Services. We will provide you with a template of single status certificate affidavit. You can either get it notarized from your side or send us your signature to proceed with the notarization. After receiving SDM,MEA, and Apostille attestation, we will deliver your single status certificate apostille to your home address.

Secure Apostille Services provide apostille for commercial documents from Delhi including the chamber of commerce attestation. You can visit our Delhi office or request for a pick up to submit your commercial documents for apostille in Delhi.

You can get apostille for power of attorney from Delhi by submitting a notarized power of attorney to Secure Apostille Services Delhi branch.ย 

We follow below steps to get apostille for a power of attorney in Delhi:ย 

  1. Notarization
  2. SDM Attestation
  3. MEA Attestation
  4. MEA Apostille

What Makes Us the Trusted Choice for Apostille Services?

Secure, Fast, and Reliable MEA Apostille Services

1) Online Apostille

Complete online process from document submission to delivery. You don't have to travel anywhere to get your document apostille.

2) Live Apostille Tracking System

Stay informed at every step. Know exactly where your document is from pick up to apostille delivery.

3) Pan Indian presence

With multiple branches and a strong network of logistics partners, we offer reliable apostille services across all 15,600+ PIN codes in India, including the most remote locations.

4)Privacy & Security of Document

We follow strict confidentiality and safety measures in handling your document at every stage of apostille process.

5) Barcode System

We label every document individually with a barcode before sending for MEA apostille, which prevents any risk of misplacement.

6) Home Pickup & Delivery

We deliver your apostilled documents right to your doorstep, anywhere in India. Once the process is complete, we will deliver your documents through our trusted delivery partners.

7) Priority Support

Receive prompt responses and personalized assistance throughout the apostille process from a dedicated consultant assigned to you right after registration.

8) Discounted rates

We offer the MEA Apostille service at transparent and discounted price without any hidden price and without compromising on service quality, speed, or reliability

9) Led by International Document Legalization Experts

Our team is comprised of professionals with expertise and years of experience in apostille, embassy attestation and global document legalization.

Customer Reviews - SAS Apostille

ELWIN SIDHABATTULA
ELWIN SIDHABATTULA
I had an excellent experience with this company in processing my Certificate of Singleness, complete with all the necessary attestations and stamps. They initially told me it would take 25 working days, but they impressively finished everything in just 15 regular days.

I had been scammed twice before by other service providers, so I was understandably very cautious. But the team, especially Sir Lingaraj who assisted me, proved to be trustworthy, professional, and true to their promises. Communication with him was really smooth, clear, and very reassuring. He was also very patient and understanding of my concerns.

In the end, we received a fully legitimate document without any issues. Iโ€™m extremely pleased with their service and would highly recommend them to anyone needing help with document processing. Thank you again for your outstanding work and honesty. I really really appreciate it! God bless
Aishwarya Dass
Aishwarya Dass
SAS were amazing in their service. I had to apostille a birth certificate and they promptly called me to pick up the document, got it apostilled in 3 days and delivered it back to my home. Definitely recommend them.
sri kumar
sri kumar
Best services provided for apostille process. Santhosh followed up throughout process and ensured documents are delivered in quicker timeline. I've been using since last three years and there was no delays or issues. I appreciate and recommend Santhosh for apostilaltion services. Thank you.
siddharth l
siddharth l
I had to get a police clearence certificate apostilled urgently from ministry of external affairs for my trip to ecuador. I found this SAS apostille service on the web and contacted them.

The response was incredible . They got in touch immediately. They collected the certificate from home and delivered it back in the specific timeline agreed. Cost effective , credible and extremely quick. Will definitely recommend their services to anyone in need of an apostille in a timeline.
Ashish Tripathi
Ashish Tripathi
I had an amazing experience with the apostille service provided by Paramesh. He got my documents apostilled in just 2 days, which truly surprised me! The service was efficient, professional, and beautifully handled from start to finish. Paramesh was extremely cordial and kind throughout the process. I highly recommend his service to anyone who needs fast and reliable document legalization. Thank you so much!